INTERREG 111B North West Europe: NEW! Delta
Theme 5 - Cause Effect Relationships

Introduction to the Scoping Guidance Tool

This page introduces the tool and provides guidance on the menus and icons that can be used throughout.

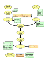
Overview image of the the Scoping Guidance ToolThis tool is designed to help you make an auditable scoping assessment for port activities or developments affecting Natura 2000 sites. Click on the link below and follow the yellow key question bubbles in any order and simply answer the questions posed using additional database and checklist information where available. A report is generated as you enter the answers and can be viewed at any time. It can also be printed or converted into a simple text file and saved. Information added by you is stored in cookies for one month unless removed from your system or the tool is reset. Please note that the text areas can only support up to 4000 characters. You can also format text (view help) using basic HTML tags (e.g. <br /><br /> - new paragraph | <br /> - new line | <em>italic</em> | <strong>bold</strong> | <u>underline</u>).

SGT tool imageOpen the Scoping Guidance Tool >>

Some features have been added to the tool to help you navigate and easily access the information.

Tabbed information interface
These tabs are viewed for each of the questions. The colour scheme of the tabs quickly lets you know what information is available for each question/section. Click on the coloured tabs below for a brief summary of types of information to expect.

Overview

An overview of the section, with a text area for you to add any comments relevant to the question

Matrix

Tool related knowledge retrieved from the database

Tips/List

Information and guidance related to the section

Case study

Relevant text from a worked case study


Mini Floating Menu
The mini SGT menu is shown to the right. In the tool you can click on a question/section number and it will take you to that page. There are links included to take you back to this page, view the report or reset the tool. Below are the controls of the mini SGT menu

(hover over links to view description of function) .


Printed from the New! Delta Theme 5 website designed & hosted by ABPmer Ltd © 2007
draft version of the tool